• DoC
    • About DoC
    • Vision Mission
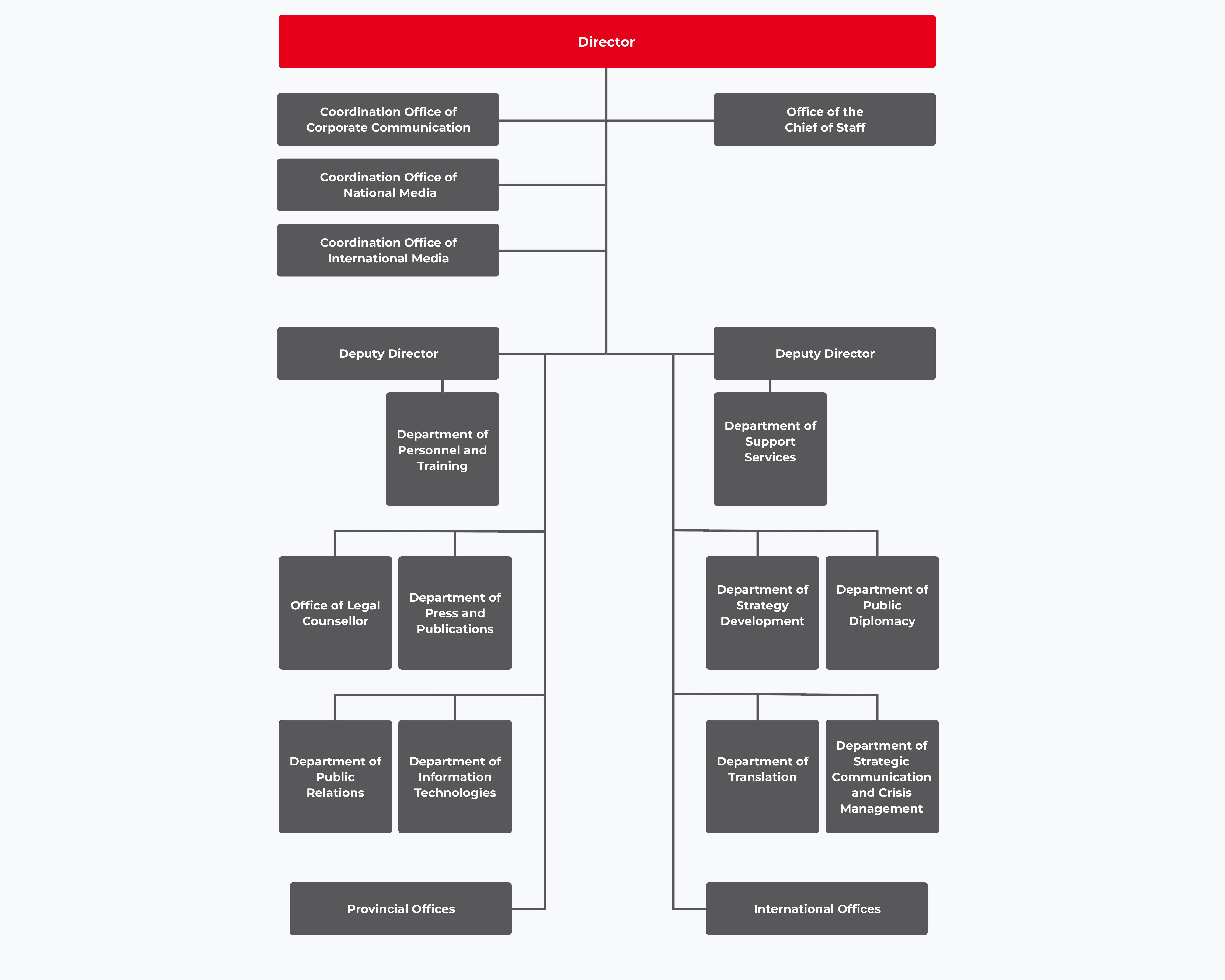
    • Organization Chart
    • Related Institution
      • TRT
    • Affiliated Institutions
      • Anadolu Agency (AA)
      • Turkish Press Agency
  • Head of Communications
    • About the Head of Communications
    • Head of Communications' Message
  • International Press
  • Contact
  • Türkçe
  • Bu
  • Kısım
  • Çıkabilir
logo
Türkçe
  • DoC
    • About DoC
    • Vision Mission
    • Organization Chart
    • Related Institution
      • TRT
    • Affiliated Institutions
      • Anadolu Agency (AA)
      • Turkish Press Agency
    • Publications
  • Head of CommunIcatIons
    • About the Head of Communications
    • Head of Communications' Message
  • InternatIonal Press
  • Contact
logo

Organization Chart

Taşra Teşkilatı

Yurtdışı Teşkilatı

  • Doc
  • Head Of Communications
  • International Press
  • Contact

© 2025 The Republic of Türkiye Directorate of Communications